企业动态
-
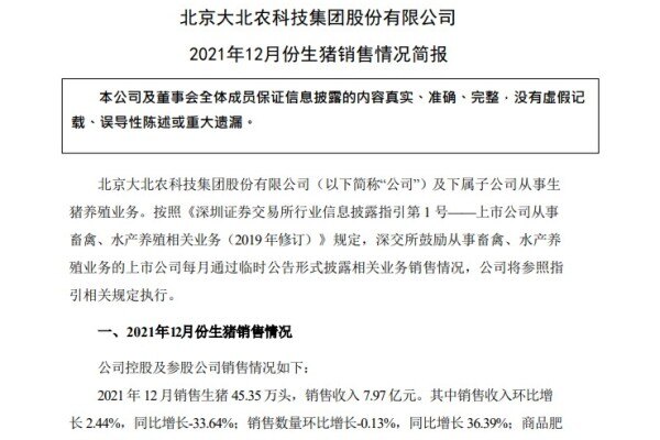
”补充产业“的高调:大北农2021年出栏生猪431万头,同比增长133%
近日,大北农发布2021年12月生猪销售简报。数据显示,2021年,大北农累计销售生猪430.78万头,同比增长132.8%,累计销售收入87.06亿元,同比增长23.89%。 数据显示,2021年12月,大北农销售生猪45.35万头,销售收入…
-
狂奔中的牧原:2021年出栏生猪4026万头,生猪收入751亿元
2022年1月5日,牧原股份发布2021年12月份生猪销售简报。数据显示,2021年牧原股份共销售生猪4026.3万头,同比增长122%,其中商品猪 3688.7 万头,仔猪309.5 万头,种猪28.1万头。 截至2021年12月底,牧原股份能繁母…
-
天邦股份2021年出栏生猪428万头,同比增长近四成
近日,天邦股份发布2021年12月生猪销售简报。简报显示,2021年,天邦股份累计出栏生猪428万头,同比增长39.06%。 2021年12月,天邦股份出商品猪36.77万头(其中仔猪28,929 头),销售收入6.01亿元,销售均价15.94元…
-
出栏1322万头、收入271亿!温氏超额完成任务:直面寒冬、行稳致远
出栏1322万头、收入271亿!温氏超额完成任务:直面寒冬、行稳致远 新猪派 何敏辉 1月5日晚间,温氏股份发布了其2021年度销售简报。简报显示,2021年温氏股份累计销售生猪1321.74万头,同比增长38.47%,超额完成任务…
-
京基智农:徐闻、高州、文昌等项目投产,2022年预计出栏超100万头
1月5日,京基智农在投资者互动平台表示,公司投资建设的徐闻、高州、文昌项目及贺州项目已陆续实现局部引种投产(未满产),2022年出栏量预计在100万头以上。 公司作为深圳“菜篮子”产品、“圳品”供应单位,目前已向…
-
年出栏325万头、营收110多亿!傲农用亮眼成绩单喜迎创业十周年
年出栏325万头、营收110多亿!傲农用亮眼成绩单喜迎创业十周年 新猪派 近日,傲农生物发布了2021年12月生猪销售简报。简报显示,2021年傲农累计出栏生猪325万头,同比增长141%。 而2021年也是傲农生物成立十周年。…
-
喜讯 | 晓鸣股份荣登“2021宁夏民营企业一百强”榜单
来源:晓鸣股份 12月30日,由宁夏回族自治区七部门联合开展的2021宁夏百强民营企业评选活动圆满落幕。宁夏晓鸣农牧股份有限公司等100家实力雄厚的民营企业入选“宁夏民营企业100强”榜单。 据了解,2021宁夏民营企业1…
-
总市值超4000亿,”肉王“牵手“猪王”,肉食行业将迎新模式?
应对下行猪周期,生猪养殖和屠宰两大行业龙头——牧原股份和双汇发展强强联合,欲打造国内外产业链合作典范,将对整个行业发展格局产生怎样的影响? 2022年1月3日晚,牧原股份和双汇发展双双发布公告称,双方于2022年…
-
重磅!牧原2021年出栏破4000万头,210万头综合体21栋楼全部投产
重磅!牧原2021年出栏破4000万头,210万头综合体21栋楼全部投产 新猪派2021年的最后一天,牧原集团在其官方微信公众号发布重磅消息:2021年生猪出栏量突破4000万头;内乡肉食产业综合体21栋全部投产运营!自此,牧…
-
祝贺!唐人神集团营收200亿元,荣登多个百强荣耀榜
喜报 唐人神集团营收200亿元 荣登多个百强荣耀榜 2022年新年来临之际,唐人神集团捷报频传,一是集团营收突200亿元,创历史新高。二是荣登多个百强荣耀榜单。 在中国农业产业化龙头企业公布的榜单中,唐人神集团以2…
-
动保行业市场专家张丽宏女士重磅加入蕾灵百奥
近日,泰州蕾灵百奥生物科技有限公司宣布,业内著名市场营销专家张丽宏女士加盟公司,担任公司销售副总经理,全面负责公司市场相关的战略与执行。 张丽宏女士拥有20多年的动保行业从业经历,曾先后在华润集团、青岛…
-
喜讯:热烈祝贺祝氏农牧公司被认定为农业产业化国家级重点龙头企业和国家级动物疫病净化场
今天,祝氏农牧公司双喜临门!祝氏农牧公司被认定为第七批农业产业化国家级重点龙头企业和第一批国家级动物疫病净化场。农业产业化国家级重点龙头企业是国家对我们公司脚踏实地发展产业,勇于承担社会责任的肯定;…
-
首批国家级动物疫病净化场名单公布!有温氏、立华、新广、祝氏、鸿光、圣农、益生、峪口、晓鸣、华裕、中农11个养殖场
种源疾病净化一直都是养殖育种场不断钻研的工作方向,家禽中已经有多家育种公司实现了“禽白血病净化”。12月30日,农业农村部办公厅公布了第一批国家级动物疫病净化场名单。55个养殖场,其中种禽场有11个为贯彻落实…
-
东瑞股份获2022年供港活大猪配额17.97万头,同比翻了近2倍!
东瑞股份(001201)12月28日晚间公告,广东省商务厅分配公司2022年度活大猪供港配额179723头、分配公司全资子公司连平东瑞农牧发展有限公司2022年度活大猪供港配额200头。 据了解,2021年度供港澳活畜禽配额,广东大…
-
投资150亿!正大集团5大项目落地襄阳,加快正大种业上市
12月27日,正大畜牧投资(北京)有限公司与湖北省襄阳市政府签订战略合作框架协议。根据协议,正大集团将投资150亿元推进5大项目落地襄阳,加快推进正大种业在我国IPO上市。 正大集团与襄阳市政府签约现场 正大集团资…
-
牧原股份:屠宰产能将达3500万头,2月内新投产产能2700万头!
12月22日,在牧原股份2021年第五次临时股东大会上,牧原股份董事长秦英林之子、牧原集团副总裁秦牧原罕见公开露面,并从规模、技术和销售三个方面介绍了牧原的生猪屠宰业务。秦牧原表示,今年12月和明年1月将新投产…
-
年产量40万吨,东方希望首个内供饲料项目正式投产!
12月20日,齐齐哈尔东方希望畜牧有限公司梅里斯饲料项目正式投产,这是东方希望集团首个生猪养殖全产业链项目配套饲料工厂,标志着东方希望在探索品质改进、资源转化、循环发展的“种养平衡现代化生态养殖”模式迈上…
-
身限商票逾期风波,牧原1个亿注册云计算公司,专攻智能养猪技术
近日,澎湃新闻记者查询工商信息查询网站天眼查发现,牧原股份在12月16日全资设立了河南牧原云计算技术有限公司,法定代表人、执行董事兼总经理为张玉良,注册资本1亿人民币。经营范围包括大数据服务;人工智能基础…
-
正邦:减缓1100万头代建猪场节奏,未来将提升自繁自养比例!
近日,正邦科技在投资者互动平台上回复投资时表示,公司目前已交付育肥产能1200万头,另有1100万头产能将以代建的方式进行。基于目前的市场行情,公司已减缓代建的节奏。 问题1:11月份的肥猪销售价格为什么低于市…
-
鲜活生命 酸·见未来——2021酸能创新发布会在广州举办
鲜活生命,酸·见未来。12月16日,广东酸能在广州举办了一场别开生面的产品发布会。发布会时长一个小时,紧凑而高效,这是一场酸能面向全行业的发展汇报会、一场酸能从酸理论到酸应用的科普课堂、一场令人振奋的酸能创新产品发布会。