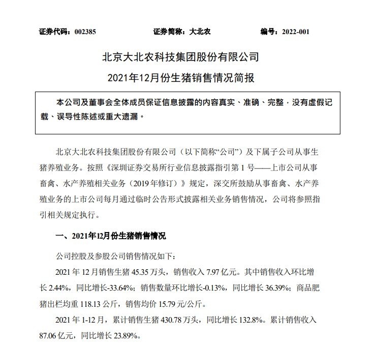
近日,大北农发布2021年12月生猪销售简报。数据显示,2021年,大北农累计销售生猪430.78万头,同比增长132.8%,累计销售收入87.06亿元,同比增长23.89%。

数据显示,2021年12月,大北农销售生猪45.35万头,销售收入7.97亿元。其中销售收入环比增长2.44%,同比下降33.64%;销售数量环比下降0.13%,同比增长36.39%;商品肥猪出栏均重118.13公斤,销售均价15.79元/公斤。
2021年,大北农月均销售生猪36万头。7月开始,大北农生猪销售节奏有所加快,月均销量突破40万头。

大北农2021年生猪出栏500万头目标,而2021年最终出栏430.78万头,完成度仅为86%。这或许与大北农对养猪产业的定位有关。据悉,大北农将养猪产业称之为补充产业,公司的工作重心和资源倾斜在种业。
即便如此,近三年,大北农也曾做出产能扩充计划,据新猪派统计,大北农自2020年以来,共发布7个对外投资公告,在广东、广西、四川、河北等地投资超过30亿元,预期至2022年5月,完成18个养猪项目,形成存栏纯种种猪1.58万头,生猪产能超200万头的规模。据大北农2020年年报显示,在建工程13.81亿元,同比增长218%。
本文由新猪派原创出品。版权所有,未经允许禁止转载。