作者:刘建 勃林格殷格翰(中国)动物保健
有需要才标记;简单易懂,规则统一;培训并熟练掌握。

猪场背部标记示意图 图片来源:网络
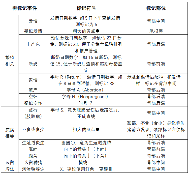
母猪发情配种,上产床和断奶;
猪只生病,需要治疗、检测或移动;
母猪出现繁殖障碍,如返情、空怀等,需要移动或做其他处理;
群体免疫或治疗时区分是否处理;
选种和淘汰销售鉴定。
除此之外,应遵循“看见即处理”原则,如巡栏发现母猪体况异常,应立即采取调料措施,而不应该标记并搁置拖延,等到以后来处理。
背部标记应简单易懂,不同猪场应考虑现场管理人员的实际情况制定相应的标记符号规则。若猪场员工多数年龄偏大,文化水平普遍偏低,使用较多的英文首字母就不太适用,会导致员工难以理解和掌握,实际生产中容易误用,应酌情考虑使用中文拼音首字母或象形符号。
除此之外,背部标记应当规则统一,不同情况应使用不同且辨识度高的符号来区分。如“R”表示返情Return,“A”表示流产Abortion。禁止出现“一标两意”的情况,如有的猪场既用“K”标识咳嗽,又用来表示空怀,实际生产中容易导致误处理。

猪场背部标记示意图 图片来源:网络
现阶段猪场人员流动性大,团队成员来源广泛,若不及时对新员工进行标记系统培训,他们则会沿用之前的标记系统,导致同一猪场使用不同标记系统的情况,极易出现现场管理混乱。如母猪出现了返情,既有使用“R”做标记的,也有使用“F”做标记的,导致配种人员只处理(如复配)了标记“R”的,而遗漏了掉标记为“F”的猪只。
新员工正式上岗前,猪场管理者应对其做好背部标记的培训和考试工作,并要求其熟练掌握。平时管理人员要注意巡查,一旦发现标记混乱或误用的情况,应及时组织相关人员培训纠正。

四背部标记管理小贴士
1.背部标记管理常见问题
同一个标记符号表示不同情况,如“?”既表示疑似发情,又表示疑似空怀;
同一种情况使用不同标记符号,如流产既用“A”表示,也用“L”表示;
需要标记,但没有相应的符号,如猪只腹泻了,用什么符号好?
需要标记,但没有标记,如返情需要复配,但没有标记,导致遗漏;
背部标记太多太杂,写满各种符号,主次不分,容易混淆;
标记书写潦草,或字迹太浅,模糊不清,难以辨认。
2.猪场常见背部标记符号及标记方法
一般情况下,猪场常用的蜡笔或喷漆有红蓝绿三种颜色,我们可以在实际生产中将三种颜色按固定顺序循环使用,更易分辨事件发生时间。

下表是笔者在实际生产中常用的一些猪只背部标记符号及标记方法,供大家参考。
