近日,不少地区猪价已经跌入5元区间,早已跌破平均养殖成本线,养猪企业大面积亏损,有养户卖一头猪要亏900元。但令人寒心的是,豆粕等饲料涨价不停,豆粕现货价格已经飙涨至5200元/吨,海大、双胞胎、大北农等多家饲料企业饲料应声涨价。猪价低迷,饲料成本攀升,养猪要亏到何时?
养户卖一头猪亏900元
猪企断臂求生
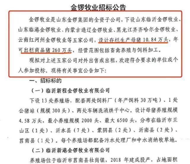
日前,金锣集团全资子公司金锣牧业发布一则招标公告称,计划对下设的5家公司进行对外出售或出租,上述公司总设计存栏生产母猪10.84万头,年可出栏商品猪260万头,经营范围包括畜禽养殖与饲料加工。

如此“打包”出售资产的已不是行业内的第一家。此前的3月1日,正邦科技便披露称,拟向大北农出售旗下8家饲料企业全部或部分股权,资产交易总额约为20亿-25亿元。
天邦股份在今年1月公告称,拟向通威股份出售猪料子公司部分股权并进行长期饲料供应战略合作,交易总额为1.91亿元。金新农此前也披露,拟以6700万元转让子公司深圳市盈华讯方通信技术有限公司100%股权。
生猪养殖企业如此密集的出售资产,被认为是当下的“保命”之举。
自2021年以来,随着生猪价格一路走跌,生猪养殖行业进入“寒冬”。尽管短期收储政策等利好消息对生猪价格有所提振,但行业仍承受较大的经营压力。
根据农业农村部最新监测显示,受供应增加和消费季节性减少双重因素叠加影响,生猪价格持续下行,价格处于2020年以来的低位,养殖企业陷入亏损。从具体数据来看,2月全国生猪平均价格为每公斤14.06元,已经跌破平均养殖成本线,出栏一头生猪亏损约150元。3月份第2周全国生猪平均价格跌至12.88元/公斤。一年前,此数据仍停留在27元/公斤以上,此后,猪价总体上开启了持续一年的下跌。
据报道,2月底,湖南株洲的养殖户吴忠出栏的一批猪收购价是14元/公斤。他表示:“折算下来,卖一头猪要亏900元。价格也没好转的迹象,但饲料价格仍在上涨,压着不卖也不是个办法。其实,这样的亏损持续了近一年,只在过年期间有短暂的好转。算下来,2021年亏损了约10万,还不包括家里的日常开支。”
原料全线暴涨,
豆粕最高5200元/吨,刷新历史新高
受阿根廷等多国禁止出口豆粕等影响,饲料原料价格持续高涨,豆粕最高已飙到5200元/吨。此外,其他原料同样飙涨,鱼粉、菜粕、豆油、面粉等大幅上涨。据悉,今年饲料价格成本已涨超1000元/吨。

最高300元/吨
海大、大北农、双胞胎等多家饲料涨价
受饲料原料涨价等影响,自今年开年以来,多家饲料企业宣布上调饲料产品价格,不少企业已是多次涨价。
云南双胞胎饲料有限公司:自2022年3月16日起,对双胞胎等系列产品进行涨价,浓缩料最高涨价200元/吨。
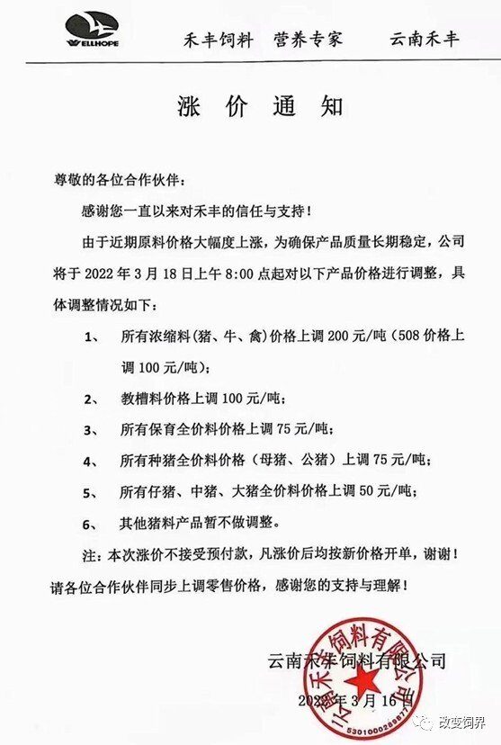
云南禾丰饲料有限公司:自2022年3月18日起,上调浓缩料等产品价格,最高涨价200元/吨。
湖北海大饲料有限公司:自2022年3月15日,上调教槽料等产品价格,最高涨价100元/吨。
……






























